今天是
本网站已支持IPv6网络
江西省宁都县人民检察院
首 页
组织机构
检察动态
检察新闻
检察风采
理论研讨
媒体播报
以案说法
中国检察听证网
勤廉单位创建
当前位置:
首页
>>
统计总结
>>
财政信息
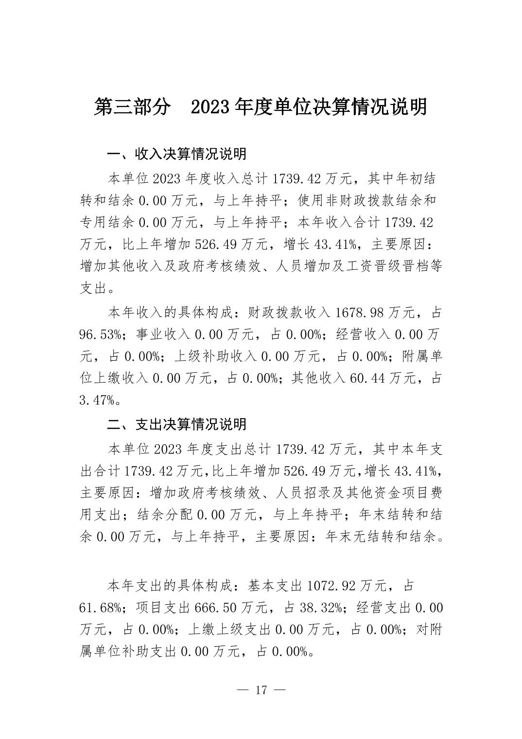
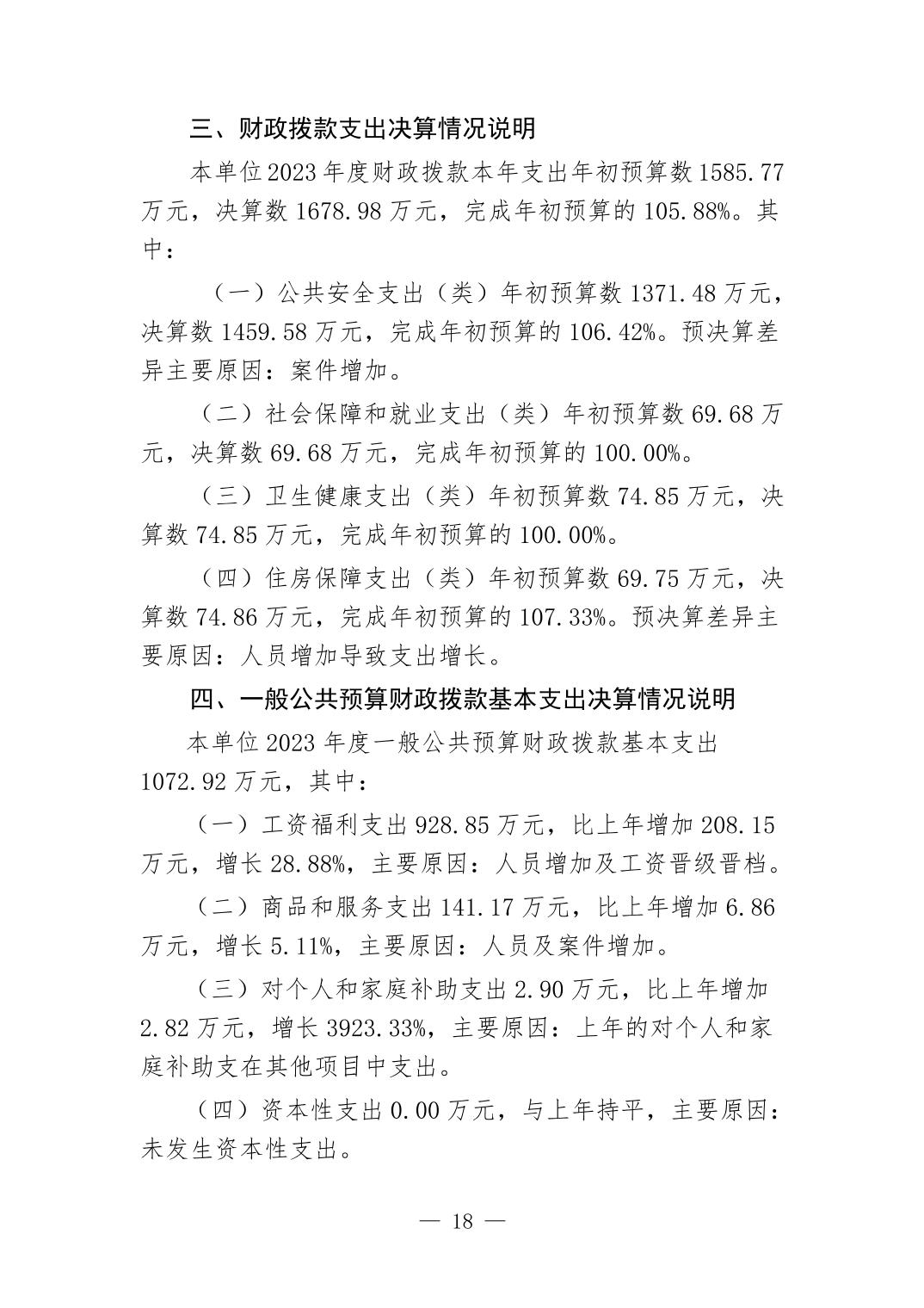
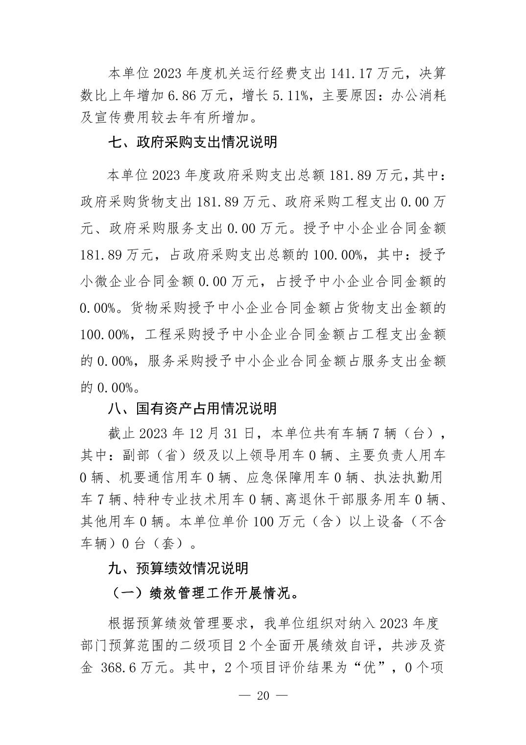
2023宁都县人民检察院年度部门决算
时间:2024-09-30 作者: 新闻来源: 关键词: 【字号:
大
|
中
|
小
】
江西省宁都县人民检察院
地址:江西省宁都县梅江镇登峰大道7号 邮编:342800
技术支持:正义网 工信部备案号:京ICP备10217144号-1
本网网页设计、图标、内容未经协议授权禁止转载、摘编或建立镜像,禁止作为任何商业用途的使用。
赣公网安备 36073002000016号